Real Time Aggregator (56 photos)
Example of A Digital Double in Drying Digital Twins
CPP purchasing model
Scheme of DSO Management
O’Reilly databases
Aggregation Induction
Blocking Aggregator
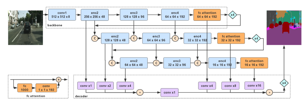
Kafka Stream Architecture
Ecosystem Assembly of Applications
Apache Kafka Elasticsearch
Aggregator Meaning
Fluentd scheme
Fluentd scheme
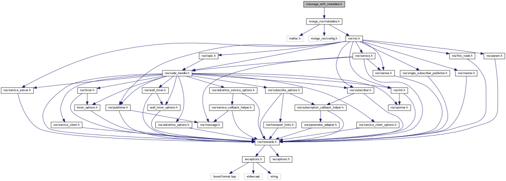
Through the aggregator
Aggregator business model
DRX LTE
Microsoft Azure Devops Server 2019 Free Download
Programming Challenge V5
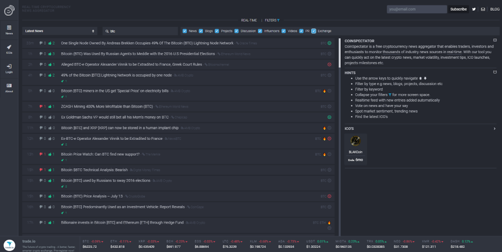
Crypto Aggregator
Altocar Blagoveshchensk
Folic learning model
Featured structure
Aggregate Network Manager
Mag Resource Database
The architecture of the aggregator
Time Dashboard
Kubernetes for dummies
Programming Challenges
Aggregator
Pornohab desktop wallpapers
The aggregator Passenger decisions
SQL+data visualization
UX taxi
Real estate aggregators
M2 AGGREGATE
Double translation
Starcraft 2 Furry
Netflow Linux
WebSite UI Mobile Driving School
Market Guide for Process Mining
Josephine Jackson Fake Taxi
Application scheme for Heroku

Real Time Aggregator (56 photos)
MSI 865GVM2-LS motherboard
The structural diagram of the GPON fiber -optic network
Dashboard in Ras Pint
Juan David Ochoa Vasquez

Similar photos
↑